Урок в 9 классе. Повторение. «Функции и Графики»

Опубликовано: 2010-08-23 11:44:56 Автор: Администратор Комментарии (2)

Шамкаева Наиля Минсагитовна, учитель математики МОУ Староермаковской СОШ Камышлинского района

Цели урока:

  1. систематизировать знания учащихся по теме "Функции и графики";
  2. закрепить умения определять функции по заданным формулам;
  3. закрепить умения находить соответствия данных графиков функций с формулами;
  4. закрепить умения учащихся выполнять построение графиков различных функций.
  5. развивать логическое мышление.

Оборудование:

  1. экран;
  2. ноутбук;
  3. мультимедийный проектор;
  4. приложение к уроку: презентация
  5. на каждой парте сборники заданий для подготовки к итоговой аттестации по алгебре в 9 классе. /Авторы : Л. В. Кузнецова и др./

Ход урока:

  1. Оргмомент. Сообщение темы и целей урока. Начало показа слайдов. (Презентация. Слайд 1)
    слайд 1
  2. Актуализация знаний.

    Ответить на вопросы:

    1) Какие из данных графиков являются графиками каких - либо функций?

    (Презентация. Слайд 2)
    слайд 2

    Дайте определение функции. Каковы способы задания функции?

    2) Функции заданы формулами. Назовите формулы, задающие:

    • линейную функцию;
      слайд 3
    • функцию прямой пропорциональности;
      слайд 4
    • функцию обратной пропорциональности;
      слайд 5
    • квадратичную функцию.
      слайд 6
    Что называется графиком функции?

     

    3) Выберите описание каждой математической модели. (Презентация. Слайд 7)
    слайд 7

    4) Найдите соответствия графиков линейных функций заданным формулам. Какой график является графиком прямой пропорциональности? (Презентация. Слайд 8)
    слайд 8

  3. Повторение.

    1) Алгоритм построения графика линейной функции. (Презентация. Слайд 9)
    слайд 9

    2) Решить задачу из экзаменационного сборника № 4.3( 1 ) (стр.116, часть2)

    Проверь себя! Решение задания представлено на слайде.
    (Презентация. Слайд 10)
    слайд 10

  4. Актуализация знаний.
    Найдите соответствия графиков функций обратной пропорциональности заданным формулам.
    (Презентация. Слайд 11)
    слайд 11
  5. Повторение.

    1) Алгоритм построения графика функции обратной пропорциональности.
    (Презентация. Слайд 12)
    слайд 12

    2) Решить задачу из экзаменационного сборника № 4.14( 1) (стр.117, часть2).
    Проверь себя! Решение задания представлено на слайде.
    (Презентация. Слайд 13)
    слайд 13

  6. Актуализация знаний.

    Запишите функции, которым соответствуют данные графики

    (Презентация. Слайд 14)
    слайд 14
  7. Повторение.

    1) Алгоритм построения графика квадратичной функции.
    (Презентация. Слайд 19)
    слайд 19

    • Определение направления ветвей параболы (Слайд 15)
      слайд 15
    • Координаты вершины параболы (Слайд 16)
      слайд 16
    • Ось симметрии параболы (Слайд 16)
      слайд 16
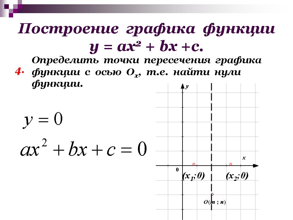
    • Точка пересечения графика функции с осями координат (Слайд 17)
      слайд 17
    • Таблица значений функции (Слайд 18)
      слайд 18

    2). Решить задачу из экзаменационного сборника № 4.7(1).( стр. 116, часть 2)

  8. Итоги урока.
    • Что является графиком линейной функции? Обратной пропорциональности? Квадратичной функции?
    • В каких четвертях располагается график обратной пропорциональности? От чего это зависит?
    • От чего зависит направление ветвей параболы? Как зависит?
  9. Домашнее задание.
    (Презентация. Слайд 20)
    слайд 20
    Из экзаменационного сборника решить задачи №№ 4.7(2), 4.1, 4.3(2), 4.5(1),4.14(1)
  10. Рефлексия.
Презентация к уроку

Просмотров: 30087

Категория: Математика

 

Добавлять комментарии могут только зарегистрированные пользователи. Зарегистрироваться.
2011-01-16 01:15:16
Полезный обобщающий материал для итогового урока по теме "Функции". Презентацию можно использовать и для подготовки к ГИА. Успехов автору в нелегком деле!

2011-02-18 20:19:55
Урок алгебры в 9 классе по теме "Функции и их графики" нацелен на систематизацию знаний учащихся по данной теме, закрепление умения определять функции по заданным формулам, находить соответствия данных графиков функций с формулами, выполнять построение графиков различных функций.
На уроке эффективно ииспользовались ИКТ.
Хороший материал для подготовки к ГИА. Успехов!

Оформление на основе шаблона с сайта:  XTemplate
Страница сгенерирована за 0.004900 секунд